用户名: 密码: 免费注册 忘记密码?
收藏本站| 网站帮助| 谱友留言| 上传曲谱| 首页
袁朝音乐作品原创曲谱专栏
http://www.qupu123.com/space/109503
作品详情

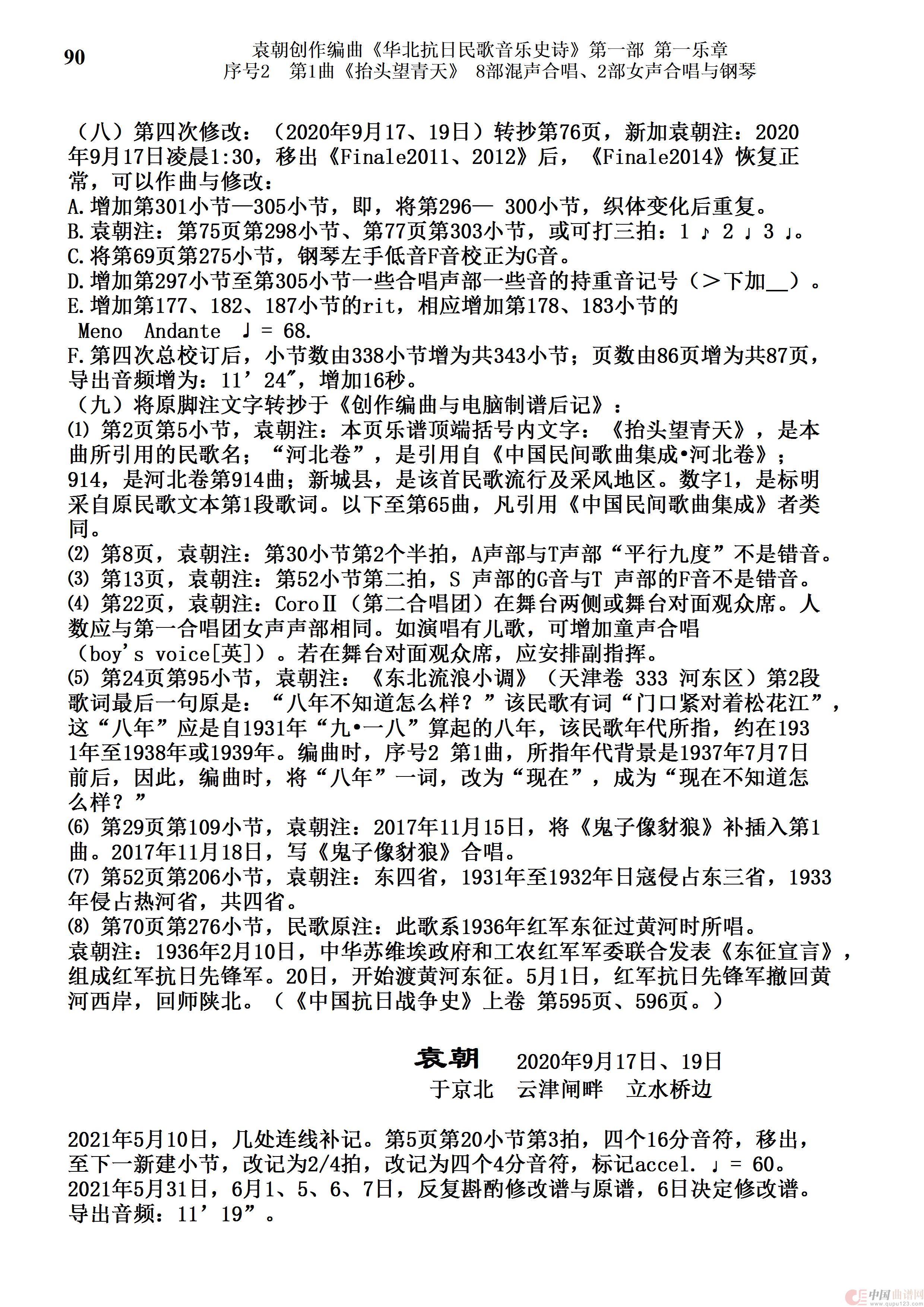
重发:序号2第1曲《抬头望青天》双合唱团与钢琴

作曲:袁朝创作编曲   演唱(奏):电脑制谱导出音频   来源:袁朝原创音乐作品   上传:袁朝   日期:2022-09-18   浏览次数:  
发送到我的邮箱 打包下载 全屏查看 手机看谱 加入收藏 发表评论
提示:在曲谱图片上单击右键,选择"图片另存为..."即可将曲谱保存到您的电脑中,打印时候可将图片插入到WORD中,调整合适大小打印即可。
重发:序号2第1曲《抬头望青天》双合唱团与钢琴(1)_原文件名:二改+3 (定稿) 4次总校订 序号2 第一乐章 第1曲 抬头望青天 双合唱团与钢琴 -001.jpg重发:序号2第1曲《抬头望青天》双合唱团与钢琴(1)_原文件名:二改+3 (定稿) 4次总校订 序号2 第一乐章 第1曲 抬头望青天 双合唱团与钢琴 -003.jpg重发:序号2第1曲《抬头望青天》双合唱团与钢琴(1)_原文件名:二改+3 (定稿) 4次总校订 序号2 第一乐章 第1曲 抬头望青天 双合唱团与钢琴 -005.jpg重发:序号2第1曲《抬头望青天》双合唱团与钢琴(1)_原文件名:二改+3 (定稿) 4次总校订 序号2 第一乐章 第1曲 抬头望青天 双合唱团与钢琴 -007.jpg重发:序号2第1曲《抬头望青天》双合唱团与钢琴(1)_原文件名:二改+3 (定稿) 4次总校订 序号2 第一乐章 第1曲 抬头望青天 双合唱团与钢琴 -009.jpg重发:序号2第1曲《抬头望青天》双合唱团与钢琴(1)_原文件名:二改+3 (定稿) 4次总校订 序号2 第一乐章 第1曲 抬头望青天 双合唱团与钢琴 -011.jpg重发:序号2第1曲《抬头望青天》双合唱团与钢琴(1)_原文件名:二改+3 (定稿) 4次总校订 序号2 第一乐章 第1曲 抬头望青天 双合唱团与钢琴 -013.jpg重发:序号2第1曲《抬头望青天》双合唱团与钢琴(1)_原文件名:二改+3 (定稿) 4次总校订 序号2 第一乐章 第1曲 抬头望青天 双合唱团与钢琴 -015.jpg重发:序号2第1曲《抬头望青天》双合唱团与钢琴(1)_原文件名:二改+3 (定稿) 4次总校订 序号2 第一乐章 第1曲 抬头望青天 双合唱团与钢琴 -017.jpg重发:序号2第1曲《抬头望青天》双合唱团与钢琴(1)_原文件名:二改+3 (定稿) 4次总校订 序号2 第一乐章 第1曲 抬头望青天 双合唱团与钢琴 -019.jpg重发:序号2第1曲《抬头望青天》双合唱团与钢琴(1)_原文件名:二改+3 (定稿) 4次总校订 序号2 第一乐章 第1曲 抬头望青天 双合唱团与钢琴 -021.jpg重发:序号2第1曲《抬头望青天》双合唱团与钢琴(1)_原文件名:二改+3 (定稿) 4次总校订 序号2 第一乐章 第1曲 抬头望青天 双合唱团与钢琴 -023.jpg重发:序号2第1曲《抬头望青天》双合唱团与钢琴(1)_原文件名:二改+3 (定稿) 4次总校订 序号2 第一乐章 第1曲 抬头望青天 双合唱团与钢琴 -025.jpg重发:序号2第1曲《抬头望青天》双合唱团与钢琴(1)_原文件名:二改+3 (定稿) 4次总校订 序号2 第一乐章 第1曲 抬头望青天 双合唱团与钢琴 -027.jpg重发:序号2第1曲《抬头望青天》双合唱团与钢琴(1)_原文件名:二改+3 (定稿) 4次总校订 序号2 第一乐章 第1曲 抬头望青天 双合唱团与钢琴 -029.jpg重发:序号2第1曲《抬头望青天》双合唱团与钢琴(1)_原文件名:二改+3 (定稿) 4次总校订 序号2 第一乐章 第1曲 抬头望青天 双合唱团与钢琴 -031.jpg重发:序号2第1曲《抬头望青天》双合唱团与钢琴(1)_原文件名:二改+3 (定稿) 4次总校订 序号2 第一乐章 第1曲 抬头望青天 双合唱团与钢琴 -033.jpg重发:序号2第1曲《抬头望青天》双合唱团与钢琴(1)_原文件名:二改+3 (定稿) 4次总校订 序号2 第一乐章 第1曲 抬头望青天 双合唱团与钢琴 -035.jpg重发:序号2第1曲《抬头望青天》双合唱团与钢琴(1)_原文件名:二改+3 (定稿) 4次总校订 序号2 第一乐章 第1曲 抬头望青天 双合唱团与钢琴 -037.jpg重发:序号2第1曲《抬头望青天》双合唱团与钢琴(1)_原文件名:二改+3 (定稿) 4次总校订 序号2 第一乐章 第1曲 抬头望青天 双合唱团与钢琴 -039.jpg重发:序号2第1曲《抬头望青天》双合唱团与钢琴(1)_原文件名:二改+3 (定稿) 4次总校订 序号2 第一乐章 第1曲 抬头望青天 双合唱团与钢琴 -041.jpg重发:序号2第1曲《抬头望青天》双合唱团与钢琴(1)_原文件名:二改+3 (定稿) 4次总校订 序号2 第一乐章 第1曲 抬头望青天 双合唱团与钢琴 -043.jpg重发:序号2第1曲《抬头望青天》双合唱团与钢琴(1)_原文件名:二改+3 (定稿) 4次总校订 序号2 第一乐章 第1曲 抬头望青天 双合唱团与钢琴 -045.jpg重发:序号2第1曲《抬头望青天》双合唱团与钢琴(1)_原文件名:二改+3 (定稿) 4次总校订 序号2 第一乐章 第1曲 抬头望青天 双合唱团与钢琴 -047.jpg重发:序号2第1曲《抬头望青天》双合唱团与钢琴(1)_原文件名:二改+3 (定稿) 4次总校订 序号2 第一乐章 第1曲 抬头望青天 双合唱团与钢琴 -049.jpg重发:序号2第1曲《抬头望青天》双合唱团与钢琴(1)_原文件名:二改+3 (定稿) 4次总校订 序号2 第一乐章 第1曲 抬头望青天 双合唱团与钢琴 -051.jpg重发:序号2第1曲《抬头望青天》双合唱团与钢琴(1)_原文件名:二改+3 (定稿) 4次总校订 序号2 第一乐章 第1曲 抬头望青天 双合唱团与钢琴 -053.jpg重发:序号2第1曲《抬头望青天》双合唱团与钢琴(1)_原文件名:二改+3 (定稿) 4次总校订 序号2 第一乐章 第1曲 抬头望青天 双合唱团与钢琴 -055.jpg重发:序号2第1曲《抬头望青天》双合唱团与钢琴(1)_原文件名:二改+3 (定稿) 4次总校订 序号2 第一乐章 第1曲 抬头望青天 双合唱团与钢琴 -057.jpg重发:序号2第1曲《抬头望青天》双合唱团与钢琴(1)_原文件名:二改+3 (定稿) 4次总校订 序号2 第一乐章 第1曲 抬头望青天 双合唱团与钢琴 -059.jpg重发:序号2第1曲《抬头望青天》双合唱团与钢琴(1)_原文件名:二改+3 (定稿) 4次总校订 序号2 第一乐章 第1曲 抬头望青天 双合唱团与钢琴 -061.jpg重发:序号2第1曲《抬头望青天》双合唱团与钢琴(1)_原文件名:二改+3 (定稿) 4次总校订 序号2 第一乐章 第1曲 抬头望青天 双合唱团与钢琴 -063.jpg重发:序号2第1曲《抬头望青天》双合唱团与钢琴(1)_原文件名:二改+3 (定稿) 4次总校订 序号2 第一乐章 第1曲 抬头望青天 双合唱团与钢琴 -065.jpg重发:序号2第1曲《抬头望青天》双合唱团与钢琴(1)_原文件名:二改+3 (定稿) 4次总校订 序号2 第一乐章 第1曲 抬头望青天 双合唱团与钢琴 -067.jpg重发:序号2第1曲《抬头望青天》双合唱团与钢琴(1)_原文件名:二改+3 (定稿) 4次总校订 序号2 第一乐章 第1曲 抬头望青天 双合唱团与钢琴 -069.jpg重发:序号2第1曲《抬头望青天》双合唱团与钢琴(1)_原文件名:二改+3 (定稿) 4次总校订 序号2 第一乐章 第1曲 抬头望青天 双合唱团与钢琴 -071.jpg重发:序号2第1曲《抬头望青天》双合唱团与钢琴(1)_原文件名:二改+3 (定稿) 4次总校订 序号2 第一乐章 第1曲 抬头望青天 双合唱团与钢琴 -073.jpg重发:序号2第1曲《抬头望青天》双合唱团与钢琴(1)_原文件名:二改+3 (定稿) 4次总校订 序号2 第一乐章 第1曲 抬头望青天 双合唱团与钢琴 -075.jpg重发:序号2第1曲《抬头望青天》双合唱团与钢琴(1)_原文件名:二改+3 (定稿) 4次总校订 序号2 第一乐章 第1曲 抬头望青天 双合唱团与钢琴 -077.jpg重发:序号2第1曲《抬头望青天》双合唱团与钢琴(1)_原文件名:二改+3 (定稿) 4次总校订 序号2 第一乐章 第1曲 抬头望青天 双合唱团与钢琴 -079.jpg重发:序号2第1曲《抬头望青天》双合唱团与钢琴(1)_原文件名:二改+3 (定稿) 4次总校订 序号2 第一乐章 第1曲 抬头望青天 双合唱团与钢琴 -081.jpg重发:序号2第1曲《抬头望青天》双合唱团与钢琴(1)_原文件名:二改+3 (定稿) 4次总校订 序号2 第一乐章 第1曲 抬头望青天 双合唱团与钢琴 -083.jpg重发:序号2第1曲《抬头望青天》双合唱团与钢琴(1)_原文件名:二改+3 (定稿) 4次总校订 序号2 第一乐章 第1曲 抬头望青天 双合唱团与钢琴 -085.jpg重发:序号2第1曲《抬头望青天》双合唱团与钢琴(1)_原文件名:二改+3 (定稿) 4次总校订 序号2 第一乐章 第1曲 抬头望青天 双合唱团与钢琴 -087.jpg重发:序号2第1曲《抬头望青天》双合唱团与钢琴(1)_原文件名:二改+3 (定稿) 4次总校订 序号2 第一乐章 第1曲 抬头望青天 双合唱团与钢琴 -089.jpg
点击查看剩余 1 张曲谱
关于《重发:序号2第1曲《抬头望青天》双合唱团与钢琴》曲谱的评论
此曲谱暂无评论,欢迎发表您的见解。
发表评论 必须登录后才能发表评论,还未注册?
您还未登录 用户名: 密码:
Copyright © 2013 www.qupu123.com All Rights Reserved 袁朝音乐作品 版权所有 未经作者允许,请勿转载。